
Marie Siew
Susan Wong
The fashion e-commerce industry is booming, yet 25% of apparel purchases are returned—65% due to incorrect sizing—causing $38 billion in lost revenue annually.
Through user and business insights, we found that inconsistent size charts and measurement inaccuracy are major pain points, especially for infrequent shoppers unfamiliar with their own sizing.
Current solutions like basic recommenders and virtual try-ons remain either inaccurate or too complex, revealing a clear need for a more accurate and user-friendly sizing solution.


We explored various sizing approaches—from questionnaires to AR-based try-ons and 2D visualizations—but each presented significant limitations in accuracy, scalability, or implementation complexity.
These limitations guided the final Fitback solution:
Measurement System with Computer Vision – Captures accurate body measurements from user-submitted front and side images, which are then matched to the size chart to generate personalized recommendations.
This AI-powered approach provides a scalable and accurate solution to the problem of inconsistent sizing in online apparel shopping.
Fitback provides seamless, accurate size recommendations through an effortless process:
Business Onboarding
Businesses upload their size charts, which Fitback automatically extracts and maps to specific clothing types.
Shoppers Find Their Fit
While browsing, shoppers can select “Find My Size” and enter their height and weight. They will also take a quick front and side view image for precise measurement extraction.
Smart Size Recommendation
Fitback analyzes the extracted body measurements against the product’s size chart, providing a recommended size. Shoppers can also toggle between sizes to see how a looser or tighter fit would compare.
Seamless Integration
Fitback integrates directly into online storefronts, offering instant size suggestions without disrupting the shopping experience.
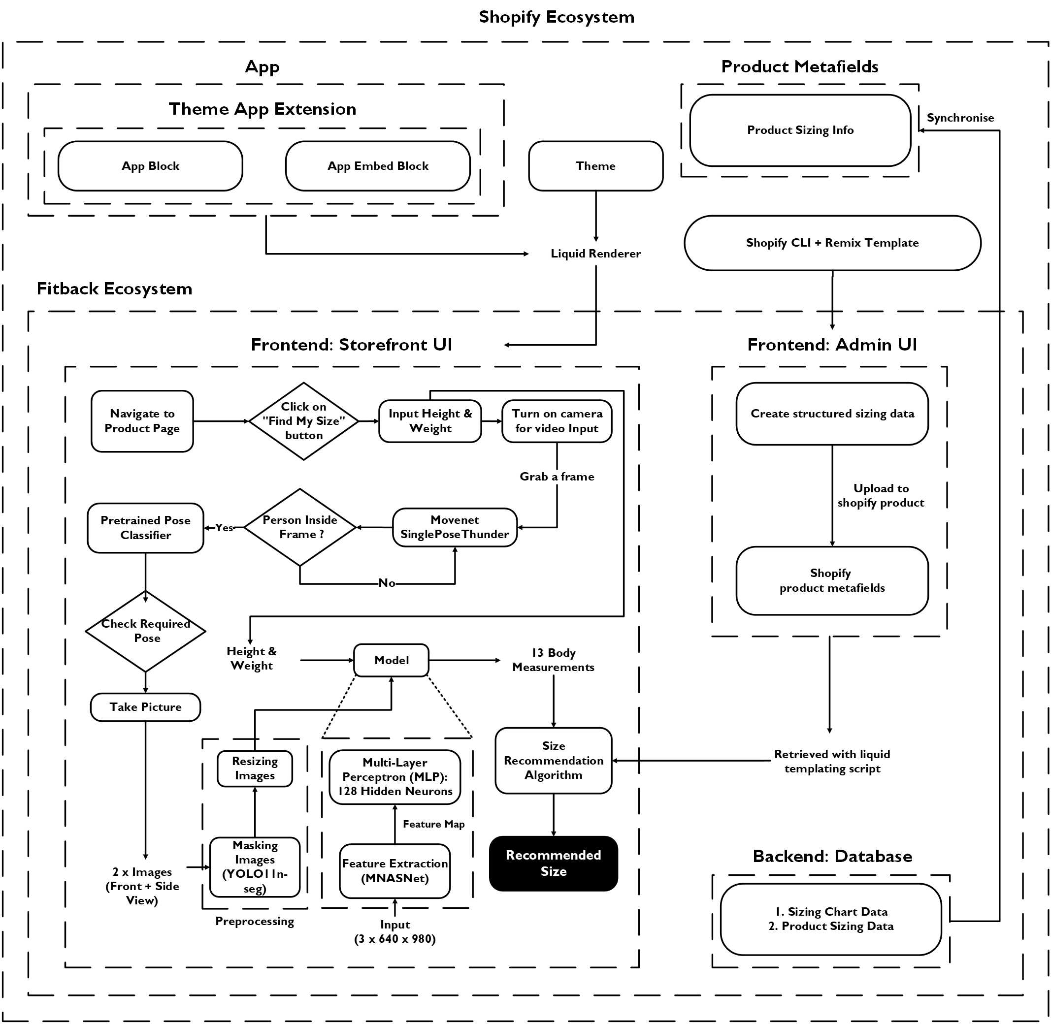
Fitback seamlessly integrates advanced technology with e-commerce platforms to deliver accurate, dynamic size recommendations. From automated size chart mapping to image-based body measurement extraction, our system optimizes the sizing process through a robust, multi-step pipeline.
Fitback runs as a Shopify Theme App Extension using Liquid Templating, embedding directly into storefronts without disrupting the user experience. Businesses can build sizing charts using our preset measurement points (chest, waist, leg length, etc.), while keeping full control over their sizing rubrics (e.g., S/M/L or 32/34/36).
Each chart can be:
When a customer clicks “Find Your Size,” Shopify triggers our app to serve real-time, personalized size suggestions — all mapped to the store’s own sizing logic.
Shoppers receive accurate sizing by providing basic information (height, weight) and uploading front and side view images. Our measurement extraction system leverages cutting-edge computer vision techniques:
Pose Estimation & Correction: Using MoveNet & PostNet Models, we detect and adjust body pose angles to ensure alignment, improving measurement precision.
Image Segmentation: We apply YOLO11n-seg to generate a clean silhouette of the body for more accurate measurement extraction.
Measurement Extraction: Using MNASNet on the images to generate a feature map that is passed through a Multi-Layer Perceptron to output 13 Body Measurements
These combined methods create a detailed body profile, enabling high-accuracy size recommendations without requiring physical measurements from the user.
With both the size chart from businesses and body measurements from customers, Fitback delivers more than a static size recommendation. Our system offers:
Dynamic Fit Adjustment: Shoppers can toggle between different sizes to suit their fit preference. This is achieved by comparing extracted measurements against the corresponding size chart data.
Sizing Visualization: Fitback dynamically recalculates and displays how each size option would fit the customer’s unique measurements on different parts of their body.
This approach empowers customers to make better-informed choices while increasing confidence in their purchase.
To evaluate the effectiveness of Fitback, we tested two key aspects:
Fit Accuracy: Users rated the recommended size as Too Tight, Too Loose, or Just Right based on how well the clothes fit.
Efficiency: We compared the time taken to receive a size recommendation against a 1-minute benchmark — the typical time needed for manual measurement and chart comparison.
Results:
🛍️ Businesses
Fitback reduces return rates by providing accurate size recommendations, leading to lower logistics costs, improved customer satisfaction, and higher profit margins.
👗 Shoppers
Shoppers enjoy a smoother experience with personalized sizing, fewer returns and exchanges, and a quick one-time measurement process for future purchases.
🌱 Environment
By minimizing returns, Fitback cuts carbon emissions, reduces textile waste, and promotes more mindful shopping behavior.

Team Untradox would like to express our heartfelt thanks to our Capstone instructors — Dr. Marie Siew, Dr. Malika Meghjani, and Dr. Susan Wong — for their invaluable guidance, which was instrumental to the development of Fitback.
We would also like to thank our industry mentor, Aditya Batura, as well as Jason Lee, E-Capstone Lead, and the SUTD Entrepreneurship Centre for their continuous support and encouragement throughout this journey.
Vote for our project at the exhibition! Your support is vital in recognizing our creativity. Join us in celebrating innovation and contributing to our success. Thank you for being part of our journey!

















At Singapore University of Technology and Design (SUTD), we believe that the power of design roots from the understanding of human experiences and needs, to create for innovation that enhances and transforms the way we live. This is why we develop a multi-disciplinary curriculum delivered v ia a hands-on, collaborative learning pedagogy and environment that concludes in a Capstone project.
The Capstone project is a collaboration between companies and senior-year students. Students of different majors come together to work in teams and contribute their technology and design expertise to solve real-world challenges faced by companies. The Capstone project will culminate with a design showcase, unveiling the innovative solutions from the graduating cohort.
The Capstone Design Showcase is held annually to celebrate the success of our graduating students and their enthralling multi-disciplinary projects they have developed.