Revolutionising cleaning in Changi Airport
Changi Airport operates around the clock, seamlessly serving hundreds of thousands of passengers daily. While existing robotic systems effectively handle routine scrubbing and vacuuming tasks, their reliance on fixed coverage paths can disrupt passenger flow and leaves gaps in managing scattered litter or larger debris.
This creates an opportunity to enhance operational efficiency by deploying personalised and adaptive spot-cleaning robots. Such innovation could optimise resource allocation, generate facility savings, and enable human cleaning staff to focus on higher-value tasks, ultimately raising Changi Airport’s exceptional cleanliness standards even further.
Existing robotic services lack adaptive cleaning intelligence
Managing dynamically changing litter locations
Changi Airport deploys multiple robots to repeatedly clean high litter-intensity zones throughout the day. While effective, this approach can result in unnecessary resource usage, including time, energy, and manpower. Rather than performing coverage cleaning the same areas multiple times, a more efficient strategy would be to perform a baseline coverage clean once, followed by targeted spot cleaning only when litter is detected. This would reduce operational load, improve robot utilisation, and ensure cleaning efforts are focused where and when they are needed most.
“How might we design a robot capable of optimally removing all litter defined by CAG, and perform concurrent coverage cleaning using customised software and hardware, without disrupting the foot traffic in Changi Airport?”
Defining the problem
Incorporating feedback from operational stakeholders, the team iteratively refined a problem statement that holistically captured the project’s scope. This served as a foundation to guide the development of a cleaning robot that directly addresses real-world operational challenges.
Meet DV8
Singapore’s first spot-cleaning robot for large litter.
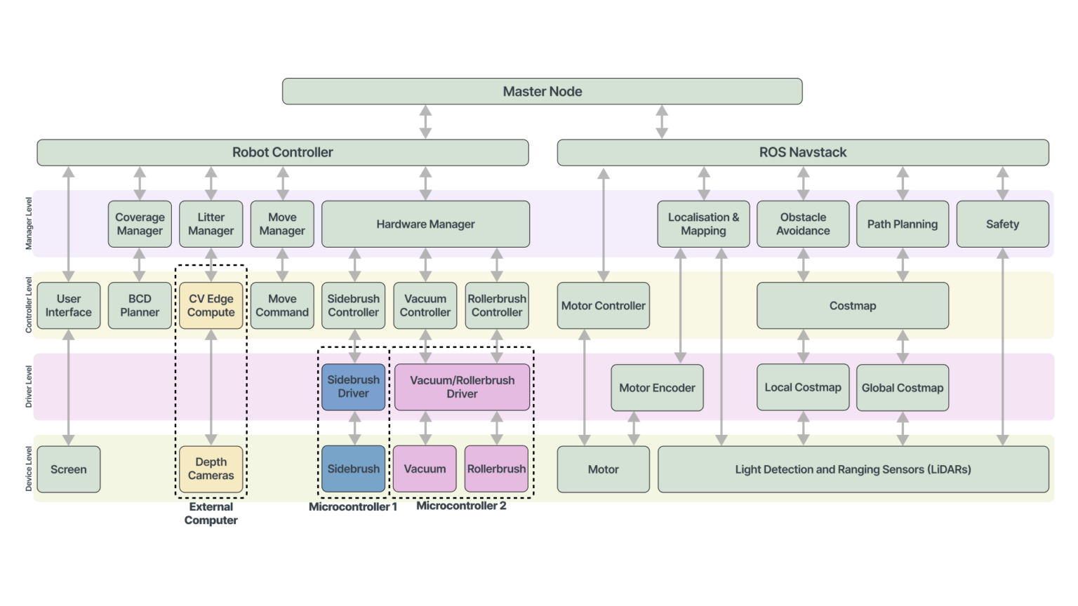
DV8 is a next-generation cleaning robot designed to transform existing cleaning operations. Equipped with AI capabilities, DV8 is able to deviate from its planned cleaning route to detect and remove nearby litter in real time, before resuming its original task. Designed with a highly configurable path planner, DV8 enables cleaning operations to be configured more efficiently, while ensuring minimal interference with human movements. DV8 is more than just a cleaning robot, it represents the potential for smarter and more responsive future cleaning solutions.
Versatile
Litter Collection
DV8 is designed to handle a diverse range of cleaning challenges, targeting both litter picking and dust collection. This means that DV8 ensures effective cleaning across various surfaces, including hard floors and carpets, all while overcoming the shortcomings of current robots not being able to pick up larger litter.
Comparing performance across
Changi Airport’s cleaning robots
Max Air Watts:
Litter Picking Capability:
More ways DV8 can supercharge litter collection.
Longer-lasting
Cyclone–HEPA filter
Litter Bin
Larger litter capacity
Energy Saving
With vacuum modulation
Adaptable
Coverage Planner
Customised direction,
seamless navigation
With DV8’s adaptable coverage planner, you decide how it moves through your space. By aligning with your preferred directions, DV8 delivers smoother coverage, fewer disruptions, and a smarter cleaning experience tailored to your environment.
AI
Spot Cleaning
DV8 reacts instantly to new litter, activating AI-powered spot cleaning without interrupting its main task. Using advanced computer vision, DV8 identifies and isolates newly introduced debris, performs targeted cleaning, and seamlessly resumes its original path. This ensures spotless results with zero compromise on coverage efficiency.
collect litter as it drops.
Team DV8 would like to express our heartfelt gratitude to our Capstone instructors: Dr Zhao Fang, Associate Professor Tan Mei Chee, Associate Professor Park Jihong, and Ms Belinda Seet, for their invaluable guidance, which was instrumental to DV8’s success.
We would like to also extend our appreciation to the advisors at Changi Airport Group’s Robotics Lab for their consistent support and insights.
A special note of thanks goes to our industry mentor, Mr Alphonsus Tay, Assistant Manager at Changi Airport Group, for his dedicated mentorship and unwavering support throughout the development of DV8.







